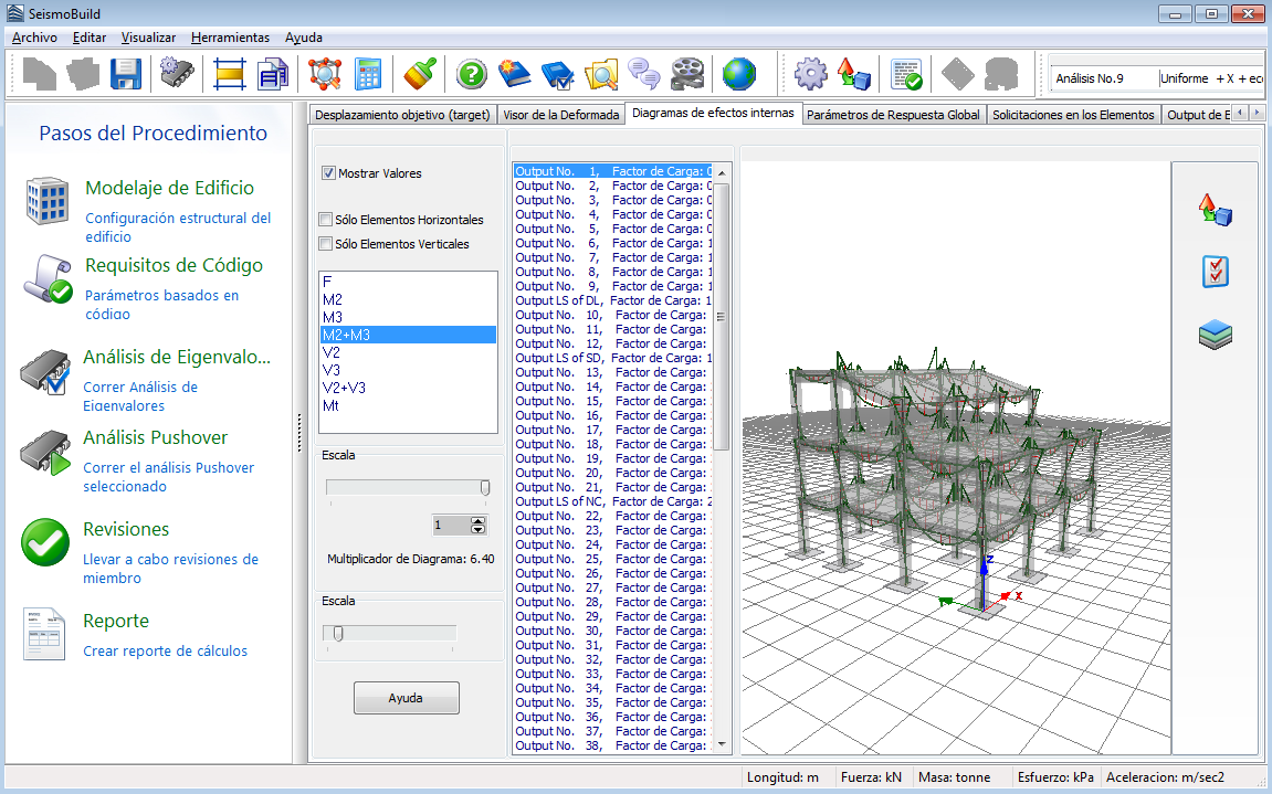
Diagramas de Fuerzas Internas
Los diagramas de fuerzas internas (axial y cortante) y los momentos (flexión y torsión) se proveen en gráficos 3D. De forma predeterminada los diagramas para los elementos verticales y horizontales se muestran en el mismo gráfico. Si el usuario desea obtener los diagramas por separado (solamente vertical u horizontal), deben marcar la casilla correspondiente. La posibilidad de escalar los diagramas y el espesor de las líneas también está disponible.
Los usuarios pueden personalizar los diagramas, a través de la pestaña de 'infrm' o 'elfrm' en el menú Opciones de Gráficos 3D (p. ej. colores de líneas principales y secundarias, número de líneas secundarias y número de valores).
